Tema 6 • Ejercicios del Tema

Ejercicio 3: Jerarquía de Vehículos

Enunciado

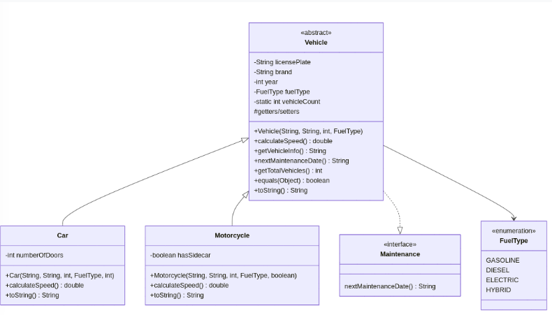
Implementa el siguiente diagrama de clases:

Diagrama de clases del Ejercicio 3

Solución Propuesta

Para esta solución, estructuraremos el código empezando por los tipos básicos (el enumerado y la interfaz), luego crearemos la clase abstracta principal y, por último, las clases concretas y el programa ejecutable.

1. Enumerado e Interfaz

Definimos los tipos de combustible disponibles y el contrato para el mantenimiento.

package Tema6.Ejercicios.ejercicio3;

public enum FuelType {
    GASOLINE, DIESEL, ELECTRIC, HYBRID
}
package Tema6.Ejercicios.ejercicio3;

public interface Maintenance {
    String nextMaintenanceDate();
}

2. Clase Abstracta Base (Vehicle)

Esta clase agrupa los atributos comunes, maneja un contador estático de vehículos instanciados y sobrescribe métodos de la clase Object como toString y equals.

package Tema6.Ejercicios.ejercicio3;

public abstract class Vehicle implements Maintenance {
    private String licensePlate;
    private String brand;
    private int year;
    private FuelType fuelType;
    private static int vehicleCount = 0;

    public Vehicle(String licensePlate, String brand, int year, FuelType fuelType) {
        this.licensePlate = licensePlate;
        this.brand = brand;
        this.year = year;
        this.fuelType = fuelType;
        vehicleCount++;
    }

    // metodo abstracto
    public abstract double calculateSpeed();

    public String getVehicleInfo() {
        return brand + " (" + licensePlate + ")";
    }
    
    // metodo para obtener el total
    public static int getTotalVehicles() {
        return vehicleCount;
    }

    // getters y setters
    public String getLicensePlate() {
        return licensePlate;
    }
    public String getBrand() {
        return brand;
    }

    // sobreescribir
    @Override
    public String nextMaintenanceDate() {
        return String.valueOf(year);
    }

    @Override
    public String toString() {
        return "Vehicle: " + brand + ", Plate: " + licensePlate;
    }

    @Override
    public boolean equals(Object obj) {
        if (this == obj)
            return true;
        else {
            if (this.licensePlate.equals(((Vehicle) obj).licensePlate))
                return true;
            else
                return false;
        }
    }
}

3. Clases Derivadas (Car y Motorcycle)

Implementan los métodos abstractos de su clase padre y añaden sus atributos específicos (número de puertas o si tiene sidecar).

package Tema6.Ejercicios.ejercicio3;

public class Car extends Vehicle {
    private int numberOfDoors;

    public Car(String lp, String b, int y, FuelType ft, int doors) {
        super(lp, b, y, ft);
        this.numberOfDoors = doors;
    }

    @Override
    public double calculateSpeed() {
        return 120.0;
    }

    @Override
    public String nextMaintenanceDate() {
        return "2024-12-01";
    }

    @Override
    public String toString() {
        return super.toString() + ", Doors: " + numberOfDoors;
    }
}
package Tema6.Ejercicios.ejercicio3;

public class Motorcycle extends Vehicle {
    private boolean hasSidecar;

    public Motorcycle(String lp, String b, int y, FuelType ft, boolean sidecar) {
        super(lp, b, y, ft);
        this.hasSidecar = sidecar;
    }

    @Override
    public double calculateSpeed() {
        return 90.0;
    }

    @Override
    public String nextMaintenanceDate() {
        return "2024-10-15";
    }

    @Override
    public String toString() {
        return super.toString() + ", Has Sidecar: " + hasSidecar;
    }
}

4. Clase Principal (Main)

Probamos nuestro sistema creando una colección de vehículos, iterando sobre ellos y comprobando el contador estático total.

package Tema6.Ejercicios.ejercicio3;

import java.util.ArrayList;

public class Main {
    public static void main(String[] args) {
        // crear array
        ArrayList numerovehiculos = new ArrayList<>();

        // crear vehiculos
        numerovehiculos.add(new Car("1111-AAA", "Seat", 2023, FuelType.DIESEL, 5));
        numerovehiculos.add(new Motorcycle("2222-BBB", "Honda", 2024, FuelType.GASOLINE, true));
        numerovehiculos.add(new Car("3333-CCC", "Toyota", 2025, FuelType.DIESEL, 5));
        numerovehiculos.add(new Car("444-DDD)", "Nissan", 2023, FuelType.HYBRID, 5));

        // recorrer el array
        System.out.println("lista de vehiculos");
        for (Vehicle v : numerovehiculos) {
            System.out.println(v.getVehicleInfo());
        }

        // get total vehiculos
        int total = Vehicle.getTotalVehicles();
        System.out.println("Total de vehiculos: " + total);
    }
}